Product Overview
The AC1571 is a PLL-based clock generator for 5G base station applications. This chip utilizes fully digital phase-locked loop (PLL) technology to achieve optimal high-frequency, low-phase-noise performance, along with low power consumption and high PSRR.
Typical Applications:
Wireless base stations
Ethernet line cards, switches, and routers
SCSI, SATA, and PCI-Express
Low-jitter, low-phase-noise clock generator
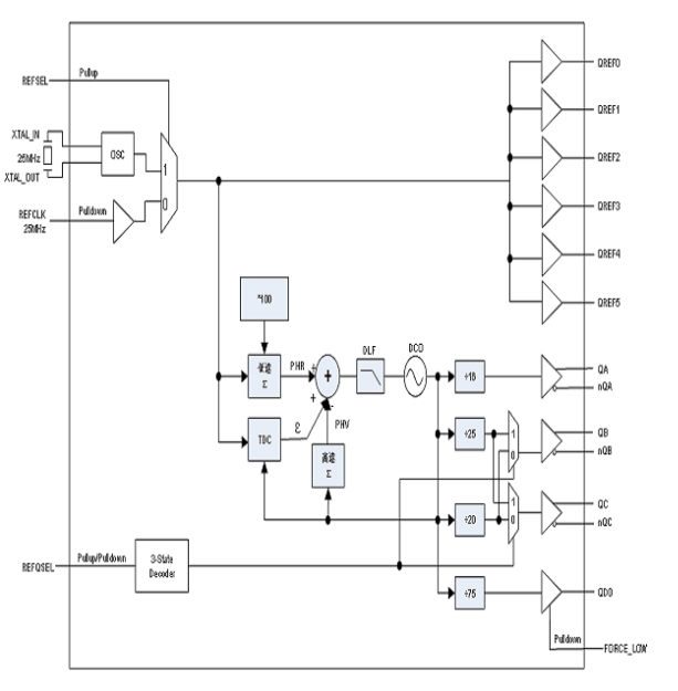
Technical Indicators

| Main Features | |
| 7 single-ended LVCMOS outputs, 30Ω output impedance | 6 single-ended LVCMOS outputs, 25MHz frequency |
| 1 single-ended LVCMOS output with a 33.33MHz CPU clock signal | |
| 3 pairs of LVPECL outputs | 1 differential LVPECL output pair with an output frequency of 156.25 MHz |
| 2 selectable differential LVPECL output pairs with output frequencies of 100MHz and 125MHz | |
| Selectable external crystal or single-ended input source | |
| Crystal oscillator interface for a 25MHz crystal | |
| VCO frequency | 2.5GHz |
| RMS Phase Jitter at 125MHz, using a 25MHz crystal (12kHz-20MHz) | 0.188ps (typical) |
| Power Supply Noise Rejection (PSNR) | -70dB |
| Supply Voltage | 3.3v |
| Ambient Operating Temperature | -40°C to 85°C |
| 40-pin VFQFN Package | 6.0×6.0×0.85mm |
Related News
E - Mail
Call Me
+86 152 6830 7576
Add.
No. 1376, Shunze Road, Nanhu District, Jiaxing City, Zhejiang Province